东部先发地区乡村振兴的规划研究探索——以杭州市为例--第一智库
会员登录  免费注册  招聘信息  第一智库微博  安邦咨询  ANBOUND 高格全球文化项目论坛
首页 > 中国智库 > 城市危机 >  东部先发地区乡村振兴的规划研究探索——以杭州市为例
东部先发地区乡村振兴的规划研究探索——以杭州市为例
2019年12月19日
来源:《城市规划学刊》2019年第5期

赵佩佩

浙江省城乡规划设计研究院高级规划师

胡庆钢

浙江省城乡规划设计研究院, 教授级高级规划师

吕冬敏

浙江省城乡规划设计研究院城市规划师

买静

浙江省城乡规划设计研究院城市规划师

字体:

“十九大”报告提出实施乡村振兴战略,计划分“三步走”到本世纪中叶实现乡村的全面振兴。“乡村振兴”不仅是一项国家战略,更是国家现代化进程中的一个发展阶段(张立,2018),是对新时期我国城乡关系的重新部署和政策选择。

不过,由于我国地域的差异性,东部沿海地区和中西部地区在乡村振兴的阶段、路径和重点上还存在较大差异(贺雪峰,2018)。总体而言,东部地区得益于其工业化和城镇化的率先实现,以及政府对乡村地区的持续投入和治理,其乡村振兴的基础条件较好,并在某些领域已经走在全国前列。以浙江省为例,自2003 年以来经历了近十五年的农村人居环境整治和美丽乡村建设后(赵华勤,江勇,2019),其乡村地区的人居环境条件和经济社会形态已发生较大改变,乡村振兴取得初步实质性进展,并正向农业农村现代化的更高水平迈进。杭州,作为浙江美丽乡村建设的先行地区,目前已形成了“五位一体”的美丽乡村建设体系和城乡双向互动发展的新态势。其城乡关系正向融合一体化发展的高级阶段迈进,并带来乡村经济形态、社会形态、空间形态和治理形态的新变化。

但与此同时,以杭州为代表的东部先发地区在乡村振兴战略实施中仍存在突出的矛盾与问题,表现为乡村发展动力问题、乡村振兴的体制机制问题、乡村振兴的模式与路径问题等。并且,由于杭州市域东西发展的巨大差异以及杭州都市的圈层式布局特征,在推进乡村振兴方面需采取差异化的引导措施,有重点、有针对性的谋划不同类别、不同地域乡村的发展路径和管控措施。

此外,从既有文献来看,国内关于乡村振兴的讨论主要集中在十九大报告颁布之后,且已形成一定共识:即乡村振兴战略体现了我国城乡关系调整的公共政策导向,乡村现代化、城乡均衡化、城乡融合发展是未来的主要方向(孔祥智,张效榕,2018;张立,2018;张尚武,2018)。对乡村振兴的认识需要放置于城镇化和国家现代化的大背景下,统筹城乡关系,不能孤立的看待乡村问题(张立,2018;吴亚伟,2017)。乡村振兴是一项长期的、系统的工程,要遵循乡村发展的内在规律,避免脱离现实条件盲目推进(钟钰,2018)。并且,需要重视乡村的差异性特征,正视部分村庄消失的不可避免性,施行差异化的发展引导(钟钰,2018;刘华芹,2019)。

但与此同时,现有研究也存在一些不足:①研究多停留在概念讨论阶段,以具体市县为对象的实证研究和分析不足;②空间维度上,偏重乡村个案,缺乏在区域整体层面对乡村振兴问题的研究梳理;③国家提出“分类推进乡村发展”,但既有研究大多停留于定性探讨层面,定量分析较少,难以为相关政策制定提供有效支撑。

基于上述认识,本文以杭州为例,对东部先发地区的乡村振兴及其规划应对展开研究,重点包括三方面内容:①借助基础地理信息平台和网络公开数据,构建完整的乡村地理数据库,在此基础上全面分析杭州乡村地域的现状特征;②结合部门和典型案例调查,深入剖析杭州乡村振兴中面临的矛盾与问题;③针对分析结论,分别从分类推进乡村地区发展和规划管控、加强乡村振兴土地政策有效调控、推进城乡统筹融合发展三个方面提出东部地区乡村振兴的规划应对建议。

1 对杭州乡村地域发展特征与矛盾的分析

1.1 杭州乡村地域现状特征

2017 年末杭州市域常住人口947 万人,其中乡村人口220 万人,占比约23.2%。全市下辖98 个镇,约2317 个行政村。由于研究涉及的数据量大,内容广,为了摸清底数,准确把握乡村地区的发展建设特征,本文基于杭州地理市情GIS 平台,结合网络POI 数据和经济社会统计数据,建立了完整的乡村地理数据库,对全市2 300 多个行政村的人口分布、从业结构、人均收入、村庄布局、乡村旅游资源分布和城乡建设用地规模等进行梳理分析,剖析杭州乡村地域的发展模式特征。具体总结如下。

1.1.1 城乡人口转换:已进入相对稳速时期

2017年末杭州市城镇化率达76.8%。2006—2017 年间,全市城镇人口增加192.26 万人,乡村人口减少25.66 万人,城镇人口增加主要来自城际、省际间的人口流入。从空间分布来看,过去十年间市域总人口的增量主要集中在东部城镇密集地区和县市中心城区,西部广大农村地区总体呈人口外流趋势(图1)。

近期伴随着都市区经济活动扩散、乡村经济发展和“浙商”回流,西部乡村地区人口外流的趋势开始减缓(赵佩佩,买静,等,2016)。以2007—2017年为例,全市乡村人口年均减少2.3 万人,相较2000—2006 年间年均6.5 万人的人口递减速度,乡村人口减速已经放缓,市域城乡人口转换进入相对稳速时期(图2)。

1.1.2 乡村就业:非农行业为主,且东西差异明显

目前在全市农村从业人员中,仅有24.3% 的人还从事农业劳动,而75.7%的人已进入非农行业。并且分行业的就业空间分布呈现较大的东西差异特征,体现为第一产业“西多东少”、第二产业“东多西少”、第三产业“均衡布局”。即农村从业人员中,从事第一产业比重最高的主要为市域西部县市。尤其是淳安、建德,一产就业人口比重平均达到了40% 以上,部分乡镇达到了60% 以上。而东部邻近杭州市区的乡村地域,一产就业人口比重整体在10% 以下,部分在3% 以内(图3)。农村从事制造业的人口主要分布在市域东部和中部工业化基础较好的区(县),如大江东、萧山、余杭和富阳等(图4)。部分东部乡镇农村制造业人口比重达50% 以上。餐饮旅游业等第三产业的农村从业人员分布则相对均衡,且围绕主要旅游资源点布局(图5)。

1.1.3 乡村建设:美丽乡村建设政策完善,成效显著

自2016年以来,在总结前阶段美丽乡村建设试点经验的基础上,杭州出台了一系列指导乡村地区发展建设的政策文件,总体上形成了以美丽乡村建设和美丽农业发展为主线,以绩效管理为总纲、以乡村振兴实施意见为总领的政策体系(图6)。

在上述政策推动下,截止2018 年5月,全市已建设(含在建) 美丽乡村精品村249 个,风情小镇29 个,精品示范线35条,精品区块14 个,杭派民居示范村10个,初步形成了由上述五项要素构成的“五位一体”的美丽乡村建设体系(图7、图8、图9)。

空间分布方面,上述美丽乡村精品村主要集中在市域中部,并依托特色旅游资源和主要交通线路布局,在空间上形成了若干个集聚区块,包括径山风情小镇区块、深澳村历史文化区块、富春江慢生活体验区块等(图8)。分布比例方面,中东部区(县) 的精品村数量最多,总量达到117 个,占比47%。其次为淳安、建德。此外,余杭作为杭州主城近郊区域和乡村国家公园建设试点,在其南部和北部也集聚了一批省、市级精品村,在促进城乡融合,发挥乡村生态、休闲服务功能方面起到了重要作用,相关地域已成为杭州都市区的有机组成部分。

1.1.4 乡村产业:围绕美丽乡村建设,培育产业新业态新模式

围绕美丽乡村建设,杭州将培育农村新产业、新业态作为振兴乡村产业的重要切入点,并大致形成四类模式:即以临安为代表的村落景区模式、以余杭为代表的美丽经济模式、以建德为代表的特色农业模式、以临安双庙村、建德戴家村为代表的“公社+农户”、“公司+农户”的新型家庭生产承包模式。

这些新模式、新业态成为乡村产业发展的重要增长点。以乡村旅游为例,2017年全市乡村旅游接待游客量5 650.86 万人次,占全市游客量1/3 以上。乡村旅游俨然成为杭州的一张“新名片”,并进而催生了其他关联经济业态的发展(图10)。

1.1.5 要素分布:呈空间集聚和特色资源要素耦合特征

为印证美丽乡村建设与乡村旅游资源要素的关联性,项目组抓取了乡村民宿、农家乐和旅游资源景点的地理位置数据,并进行对比分析(图11、图12、图13)。发现上述精品村、精品区块与乡村民宿、农家乐的分布高度重合,且基本围绕特色旅游资源布局,反映了既有的美丽乡村建设与特色旅游资源要素的空间耦合特征。并且,一些非政府重点打造的乡村在民宿、农家乐方面也获得了较为显著的发展,反映了部分乡村基于特色资源要素由市场驱动的自发式特征(图14)。

1.2 乡村振兴中面临的矛盾与问题

尽管前阶段杭州在美丽乡村建设和乡村新产业、新业态培育方面取得了显著成效,但从项目组调研情况来看,各乡镇基层政府对乡村振兴中面临的困境与问题反映仍较为强烈。通过对各县市(区)农业农村、规划、建设主管部门的座谈,以及对临安双庙村、富阳金竺村、建德戴家村等十余个典型村落的走访,对杭州乡村地区发展面临的矛盾与问题总结如下。

1.2.1 乡村发展动力问题

在国家乡村振兴战略的20 字方针中,“产业兴旺”是乡村振兴的重点。虽然杭州已产生了一批具有知名度和示范效应的美丽乡村试点村落,但在产业发展和内生动力培育方面仍存在明显的短板与问题。一方面,各地重点打造的美丽乡村建设项目较为依赖政府投入,具有政府扶持性特点。另一方面,特色明显、资源要素丰富的村庄比较容易规划出亮点,也受市场青睐,但不具备普遍性,也不可复制;普遍存在的更多是一些资源不丰富、特色不突出的村庄。这些一般性村庄仍然发展乏力。第三,既有的乡村产业发展模式还较为单一,主要局限于乡村旅游、民宿、电商等领域,且规模普遍偏小、产业链偏短,同质化竞争的现象也比较普遍。第四,集体经济仍然薄弱,集体产业发展难度大。因此,乡村发展动力俨然成为乡村振兴中面临的首要问题。

1.2.2 乡村发展模式和路径问题

如上文所述,杭州全市共约2317个行政村,其中前期已获得一定投入和发展的精品村约249 个,占全部行政村数量的10% 左右。即便计入规模较大的中心村(193 个),这些已经具备发展基础和条件的村庄也仅占全部行政村数量的20%不到(图15、图16)。也就是说,全市仍有80% 左右的一般性村庄,这些村庄或游离于政府政策、资金的投入重点之外,或不具备突出的要素禀赋条件。对于这些量大面广的一般性乡村,其发展模式和路径势必有所不同。

1.2.3 乡村土地资源利用问题

(1) 农村人口在减少,但农村建设用地依然比重大

据统计,2017 年杭州市乡村建设用地总量为877.2km2,占全市城乡建设用地的比重达1/3 以上。按常住人口统计,人均村庄建设用地超过300m2/人,高于全省和全国平均水平(表1)。在农村常住人口和户籍人口总量持续下降的情况下,农村建设用地规模仍然居高不下(图17)。

(2) 农房闲置现象突出

目前浙江严格执行“一户一宅”政策,该政策在很大程度上保障了农民建房的节约集约,但同时也带来“建新宅、空老宅”等问题。在农村存量建设用地尤其是宅基地盘活利用路径尚不清晰的情况下,农房闲置、宅基地空置问题将在一定时期内持续存在。

(3) 乡村振兴用地需求矛盾

与乡村建设用地总量高、利用粗放相对应的是,由于建设用地指标紧缺,乡村振兴类项目又往往面临无地可用的困境。虽然2013年以来浙江省出台了农村全域土地综合整治的相关政策并推进实施,但一方面农村新增建设用地需从复垦中来,而作为农村新产业新业态发展的结余指标有限,难以扩大形成规模;另一方面在原有的土地利用规划和城乡规划中,对于农业空间、生态空间中的建设用地缺乏有效管理手段,导致部分合理的、有潜在需求的产业项目无法落地。这一问题需在国土空间规划改革中引起重视。

1.3 对特征与问题的综合分析

综上,目前以杭州为代表的东部先发地区其乡村地域已呈现出与前阶段截然不同的特征。一方面,经过近四十年城镇化的累积发展,绝大多数农业农村人口被吸纳入非农业部门,并由此带来城乡人口格局的重新分配。另一方面,得益于在东部沿海发达地区的区位优势,近十年来农村人居环境的持续改善,以及独特的生态人文资源,在现代都市人群的消费升级带动和市场的资本要素投入下,杭州乡村地域的经济社会形态已经发生改变,并呈现出明显的空间分异特征。

杭州市域东、中部地区得益于与杭州主城的毗邻关系,以及较好的城镇、产业发展基础和良好的自然禀赋条件,较早的接受了城市资本、技术、人才等要素的外溢和辐射,其农村人均收入和人口集聚程度更高(图18、19),产业构成更加多元,乡村旅游、养生养老、电子商务等新产业新业态发展更具活力。该类地区在功能方面与城市互补性强,发挥城市所不具备而都市人群又十分青睐的乡村生态、旅游服务功能,已经成为杭州都市区的重要组成部分。而市域西部地区人口总量相对较小,且以人口外流为主,在杭州都市区中承担重要的农业生产和生态保障功能。同时得益于其自然环境本底和对外交通设施的改善,近期在乡村旅游、休闲度假等方面也获得了较快发展。

同时也要看到,在乡村振兴语境下杭州也面临我国绝大多数东部地区存在的共性问题。即一方面,大多数一般乡村“收缩”和衰退的整体趋势不可避免。另一方面,尽管农村人口在减少,但农村建设用地规模仍居高不下。农村人居空间如何实现“精明收缩”在很长一段时期内仍将是乡村规划建设的重要议题(赵民,游猎,等,2015)。并且,如何合理管控乡村振兴战略下的新增用地需求,也是当下空间规划改革面临的重要问题。

2 政策导向及规划应对

由于乡村问题的复杂性和乡村振兴内涵的广义性,本文不可能对所涉问题的所有对策展开研究。这里结合杭州案例,重点从三个方面展开论述。

2.1 重视差异化特点,分类推进乡村地区发展

不同乡村因区位条件、发展基础、资源禀赋的不同,其发展潜力和路径也有区别。为了从总体层面识别不同乡村地域的发展可能性,本文借助GIS 技术初步构建了乡村发展潜力“体检评估”体系,并以此为基础提出分类推进乡村发展的规划管控与指引。

2.1.1 乡村发展潜力“体检评估”

以杭州市域2 317 个行政村为评估对象,选取产业发展基础、人力资源基础、生态环境资源、村庄发展条件等4个方面共16 个因子,采用“体检评估”的思路对市域乡村地区的发展基础和未来潜力进行综合认知和研判,为相关政策制定提供参考(表2、图20)。

在综合评估基础上,初步识别市域不同乡村地区的发展潜力。总体来看,杭州市域村庄发展潜力呈现显著的东强西弱特征(图21)。发展潜力大的村庄主要分布在市域中、东部地区,以及西部一些交通便利、资源承载力较强、生态环境较好的地区,其数量约占村庄总量的25%—30% 左右。从类型上看,发展潜力大的村庄主要为邻近中心城市(或县城)的城郊边缘型村庄,有独特历史文化资源、风景旅游资源等要素支撑的村庄,或在区域生产网络中发挥某些独特功能的村庄(如淘宝村、特色农产品村等)。而其他大多数村庄或不具备进一步增长的潜力与条件,或面临衰退乃至迁并的前景。

2.1.2 分类推进乡村地区发展

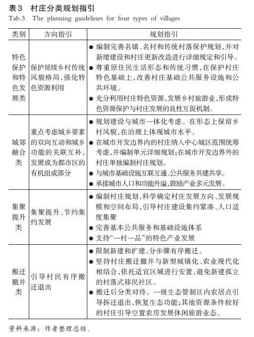
上述评估结果为乡村地区发展、规划、建设政策的制定提供了一定参照依据,也印证了上文的一些判断,即在城镇化的历史进程中,乡村人口减少、乡村人居空间“收缩”不可避免。在相关政策制定中,需遵循乡村发展的客观规律,进行差异化的管控引导,并重点培育那些具有内生发展要素条件支撑的村庄(钟钰,2018)。

依据评估结果,结合国家《乡村振兴战略规划(2018—2022 年)》的指导要求,将杭州市域村庄分为特色保护和特色发展类、城郊融合类、集聚提升类、搬迁撤并类等四大类(图22),对其差异化的发展引导与规划管控进行表述(表3)。

2.2 加强乡村振兴土地政策有效调控与供给

一是盘活存量,加强乡村振兴土地政策有效供给。对于城郊融合类和特色发展类村庄,结合土地政策创新,统筹优化建设用地布局,支持乡村产业合理发展。如对于土地综合整治类项目,可预留一定比例指标,用于发展农村新产业新业态;对于利用存量建设用地进行乡村产业发展的项目,适度给予新增建设用地指标奖励。建立健全宅基地有偿使用制度,闲置农房盘活制度、宅基地使用权转让制度,盘活农村闲置土地资源。

对搬迁撤并类和布局零散的村庄,开展全域土地整治和农村居民点整治规划,统筹城乡建设空间,收储建设用地指标;建立完善建设用地使用权证、地票期权等乡村建设用地自愿退出机制和有偿转让机制,引导搬迁撤并类村庄建设用地腾退。

二是控制增量,乡村建设用地有效调控。借助国土空间规划改革契机,利用底线约束、指标管控等思维倒逼城乡建设用地布局优化和开发利用紧凑集约,控制城乡建设用地总量和乡村建设用地规模,推动国土空间高质量发展。在具体操作上,可以借鉴杭州郊野单元规划经验,通过乡村全域空间规划,促进建设用地减量增效、生态环境整治修复(图23)。

2.3 推进城乡统筹融合发展

十九大报告提出城乡融合发展目标,旨在通过建立健全城乡融合发展的体制机制和政策体系,促进城乡要素双向流动和公共资源合理配置,重塑新型城乡关系(孔祥智,张效榕,2018)。

当前杭州东部乡村地区正面临“农村向后生产型社区转化、农业更加强调三次产业融合、农民向新职业农民转变”等新的三农问题。未来应立足杭州都市区,着眼于杭州市域,构建区域协调、分层次差异化的地区发展策略,重点处理好城乡地域的三个圈层关系(图24)。

第一圈层,即杭州大都市近郊区域。该区域与杭州主城区联系紧密,接受城市人口、产业、功能外溢,并承担郊野生态服务和人居功能,是具有通勤意义的城郊融合型地域。该区域需重点考虑乡村与城市的双向互动关系,鼓励产业的创新发展,发展成为杭州都市功能的有机组成部分。

第二圈层为杭州大都市远郊区域。该区域人口相对密集、经济活跃,与杭州主城区具有一定交通和都市生活联系,但空间、功能相对独立,承担市域中部的生产生活、旅游休闲、健康养生等多元功能,是市域乡村振兴的重要空间,也是集聚提升类和特色发展类村庄最为集中的区域。在相关政策制定和公共资源配置上,可向该地区有所侧重,引导乡村集约集聚、特色化发展。并按照社区生活圈、农民生活圈的要求推进城乡公共服务的优化配置。

第三圈层为西部县市(淳安、建德)。以所在县城和中心镇为中心,承担市域西部的农业生产、生态涵养、生态保育功能。该区域需加强自然生态资源保护和综合有效利用,发展出更多的生态空间、农业空间和三产融合空间,建设风情小镇、自然公园、区域绿道等生态休闲空间,适度发展旅游度假、健康养生功能。

在规划方面,对上述三类乡村区域实行分类管控。近郊区域以郊野单元规划为抓手,奉行“山水林田湖草系统治理”的理念,开展全域空间规划,强化乡村发展的空间管控和特色塑造。远郊区域和西部县市以镇(乡)域总体规划、村庄规划为基础,形成覆盖全域的空间规划一张图。在此基础上,构建由郊野单元规划/镇(乡) 域总体规划、村庄规划、村庄设计、农房设计四个层次组成的、凸显地域特色的乡村规划设计体系(图25)。

3 结语

本文以杭州为例,对东部先发地区的乡村发展及振兴问题展开研究。总体判断是,得益于高度城镇化、非农化,以及美丽乡村人居环境的持续改善和独特的自然生态、历史人文禀赋优势,目前以杭州为代表的东部发达地区其乡村地域已呈现出于前阶段截然不同的特征。这表现为在区域中心城市辐射带动下,城乡要素双向流动加快,乡村旅游、民宿、电商等新产业新业态蓬勃兴起,优势空间要素资源耦合集聚等,并带来部分乡村地域经济社会形态的改变。

不过也要看到,由于发展条件、资源禀赋等的巨大差异,在城镇化和人口向区域中心城市集聚的大格局下,并非所有的乡村都有条件振兴或获得持续发展的“红利”。除部分具有特色资源禀赋、毗邻城市近郊或在区域生产网络中具有独特功能的村庄外,绝大多数村庄都面临“收缩”的前景。

并且,由于杭州市域东西部地区的巨大差异和杭州都市圈层式布局特征,在推进乡村振兴和城乡融合方面需采取差异化引导措施,有针对性谋划不同类别、不同地域乡村的发展路径和管控措施:包括村庄分类引导和规划管控,加强土地政策有效调控供给,促进城乡统筹融合发展等方面。并且尤为值得一提的是,当前的国土空间规划改革为我们实现乡村全域、全要素管控,优化城乡土地资源配置,提升土地资源利用效率提供了新的政策工具。相关方面的研究还有待进一步开展。

评论 Comments
我们尊重每位用户发言的权利,我们鼓励思想交锋,您的评论是最重要的内容,但请注意语言文明。
评论允许:字;已输入:字;剩余:
用户名:密码:
友情链接
特约链接
凡本网站转载的文章,均由原载媒体审核后发表,仅反映原作者自己的观点,不代表“第一智库”网站的观点。
About US - 公司简介 - 联系方式 - 招聘信息 - 网站地图
中国-东盟基金·安邦合作项目 中信信睿·安邦合作项目
(安邦集团)北京安邦世纪国际咨询有限公司版权所有 | Copyright © 1993-2013 Anbound
法律顾问:君合律师事务所 | 京ICP备11036713号-1 | 增值电信业务经营许可证 京ICP证110923号 | 营业执照