David C. Gompert, Astrid Stuth Cevallos, Cristina L. Garafola,翻译:安邦智库第一智库网及外文组翻译团队
美国的军事优势正在不断减小,想要在与中国的战争中按照自己的计划行事将会越来越难。中国在军事领域,特别是“反介入/区域拒止(A2AD)”上取得了进步,一旦两国开战,美国并无把握能够控制战场局势、摧毁中方防御力量、获取彻底的作战胜利。考虑到这一问题,本报告研究了美中两国发生战争的几种可能,评估了战争可能给双方造成的损失及其他影响,美国应为战争做出的具体准备工作,以及在战争爆发后美国应如何制定作战目标,以平衡可能出现的损失。
我们假定这场战争为区域性常规战争。战争形式主要为水面舰艇和潜水艇作战,各种型号的战斗机和导弹作战,空间战争(反卫星武器),网络战争(针对计算机系统的对抗)。我们假定这场战争将局限于东亚地区,这里集中了美中两国全部的冲突热点和几乎所有的中国军事力量。美中两国远程军事力量的发展,跟踪反击能力的增强,可能导致整个西太平洋地区成为“战区”,并导致严重的经济后果。这场战争几乎不可能动用核武器:即使两国可能在常规作战中激烈对抗,但双方的承受损失能力,面临各种情况或风险的紧迫程度恐怕都不至于促使其冒险首先动用核武器,以免导致灾难性的核反击行为。我们的另一个假定是:由于常规武器能力有限,中国不会打击美国本土,但可能会攻击美国网络目标。相对的是,美国则可能对中国境内的军事目标进行猛烈的常规武器打击。本报告研究的时间范围限定于2015年至2025年。
鉴于中国军事能力的增强,有必要研究与中国开战可能发生的情况。由于传感器、武器制导、数字网络及其他对抗性信息技术的发展,美中两国的军事能力均已对对方造成了严重的威胁。在这种情况下,双方都有先发制人的工具和动机。由此,一旦战争爆发,双方均有可能立即发动迅速猛烈的攻势,而任一方都有很强的持续作战能力,由此很难彻底控制局势,这场战争即使造成了重大的军事损失和经济代价,也很难轻易收场。
中美军事冲突可能不会涉及大型陆地作战。在开战后的几个月内,中美空前的攻击和摧毁目标(常规作战)的能力就会极大地削弱双方的军事能力。在此之后,双方将在工业、技术、人力动员等各方面展开竞赛,补给和强化作战力量。评估这一过程需要考虑太多的因素,唯一能够确定的是,这场战争的成本将会持续攀升。
虽然本研究项目的主要受众是美国的决策层,但我们希望中国的决策者也能充分研究与美国开战的可能进程与相应后果。这些后果可能包括对中国经济发展的损害,对中国国内稳定、统一的损害。在主流公众舆论中,我们很少看到有关中国政治决策层对这些问题给予足够关注的报道。
对战争结果的预判:四种可能性
决定战争进程的两个主要变量是:战争强度(由轻微到激烈),战争持续时间(由仅仅数天,到持续一年甚至更长时间)。因此,我们将战争的情况划分为四种:短期高强度战争;长期高强度战争;短期低强度战争;长期低强度战争。决定战争强度的主要因素是,在战争起始阶段,美中两国领袖是否会允许本国军队毫不犹豫地对敌进行打击。鉴于双方均拥有长期作战的物质准备,决定战争持续时间的主要变量是:其中至少一方丧失作战意志,或对持续作战所能取得的成果丧失信心,那么战争才可能结束。
我们将各种可能性下的影响因素划分为军事因素、经济因素、国内政治因素、国际因素。空军、水面舰艇、潜水艇、导弹发射系统、财产,以及C4ISR(指挥、控制、通信、计算机、情报及监视与侦察)系统(该系统越来越容易受到网络战和反卫星作战的攻击)等各个领域的损失均属于军事损失。经济损失包括贸易、消费、海外投资收益的缩水(能源供应中断的因素计入贸易损失)。如果两国网络战烈度激化,平民设施被卷入,关键信息基础设施受到影响的话,经济活动将会遭到进一步扰乱。国内政治因素的影响包括,国内反战政策,社会不稳定等。国际因素可能包括支持(战争)、反对和颠覆性力量的活动。
当前在军事技术领域的优势,特别是中国 “反介入/区域拒止”能力的优势,美中两国在网络战领域、反卫星两个领域各自的优势,预示着未来十年可能发生的重大变化。对2025年情况的评估可能与2015年的显著不同。从现在至2025年,经济领域的条件也会发生变化,这些变化包括:中国的经济实力将有可能超越美国,中国的海外投资可能增长,美中两国对计算机网络的依赖程度可能都会加深。但是,这些变化可能不足以引起经济因素的质变。对十年后国内政治和国际因素的深入研究可能仍需要更多的思考。因此,本报告仅仅从军事层面研究2025年与2015年的相对变化。
对前述四种战争情况可能性,以及战争损失、战争成本及其他因素的推测研究结果如下:
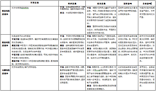
1. 短期高强度战争:如果美国或中国的领导人授权其军队制定对敌突击的计划,这场战争将变得非常残酷。以2015年情况计算,美国将在水面舰艇、空军(包括航母、空军基地)等领域蒙受相当的损失,但是中国方面的损失将会更大(包括其基于本土的“反介入/区域拒止”武器基地)。在上述战争条件下,战争初期的战损比就会有利于美国,这种差距会随着战争的延续而扩大。但如果战争爆发于2025年,由于中方“反介入/区域拒止”的进步,美国的损失将会更多,而中国的损失会相应减少(但仍高于美方)。在这种情况下,我们无法判断战争的持续会导致那一方的胜利。从经济方面来看,即使是一场短期高强度的战争也会导致中国国际贸易(中国的绝大多数贸易需途经西太平洋)严重萎缩,而美国在经济方面的损失将会主要局限于美中双边贸易。在短期高强度战争条件下,国际社会和两国国内政治(对战局)的影响因素非常小。
2.长期高强度战争:截至2015年的战争条件下,高强度战争的持续会给中国带来越来越严重的后果。然而,在2025年,战争早期阶段的不确定性将会让交战双方在巨大的损失下咬牙坚持。在那种条件下,虽然美国取得军事胜利的可能性会比今天更加看衰,但中国也未必能够取得胜利。随着战争的延续,自黄海至中国南海的西太平洋地区大部将无法通商通航。这一情况将使包括能源供应在内的贸易活动剧减,对中国经济造成不同程度的伤害。冲突持续时间的加长和强度的升级,将使其他国家越来越容易被卷入,美国在亚太地区的盟国,例如日本,将首当其冲。
3.短期低强度战争:鉴于迅速取得军事胜利存在很多变数,战争局势存在失控风险,对严重经济损失的畏惧,中美两国领导人(可能会共同)否决全面打击对手的决定。在这种情况下,战争将会转变成一场高度克制的、低级别的、零星的、非总体战的武装冲突,军事方面的损失也会达到最小。假定美中两国领导人均有达成和解的倾向,这种短期低强度战争不会造成严重经济损失或国内、国际政治局势的大规模动荡。
4.长期低强度战争:如果(美中两国的)战争行为较为节制,损失程度可以容忍,美中双方可能因为不愿承担主动妥协的政治代价,而倾向于维持低强度冲突。由于双方均无力取得军事上的决定性优势,这种冲突将会延续一段时间。与此同时,虽然冲突强度可控,但经济损失将会不断攀升,中方的损失将更严重。国内和国际政治势力对冲突的反应也会随着时间推移而愈发强烈,但情况会比长期高强度战争要好。
上述几个研究情况说明,美、中两国具备的先进的常规战争反击能力会在战争初期,以及交战两国敌意不断增强(但不至于爆发核战争)的过程中给对方军事力量带来惨重损失。美中两国任一方面的军队一旦被授权进行军事打击,两国控制冲突(升级)的能力就会被极大削弱。美中双方均有可能将先发制人策略作为赢得早期、可持续的明显能力优势的手段,这凸显了双方的内在不稳定性,常规作战能力和作战理念。
到了2025年,中国“反介入/区域拒止(A2AD)”能力得以实现,将会大大缩减中国与美国的军事损失的差距:中国的损失仍然非常严重;美国的损失虽然低于中国,但是也比2015年时发生战争损失重的多。即使美国取得军事胜利的可能性降低,但中国取得胜利的可能仍然缥缈。因为双方都有能力承受严重损失,任何一方都不愿意被挫败。历史没有先例表明,陷入僵局的破坏性战争会使交战双方同意停战。一场严峻的、旷日持久的非决定性战争将削减双方力量,使两国很容易受到其它的威胁。
非军事因素的重要性
两国可能会发生军事对峙,这就意味着战争最终将可能由非军事因素决定。这对于现在和将来的美国都有利。虽然战争可能会破坏双方的经济,但是战争对于中国的破坏可能会是灾难且持久性的:长达一年的战争,将会使中国的GDP下降25%-35%,而美国的GDP仅下降5%-10%。即使是低强度的战争,除非能及时结束,不然也将会削弱中国的经济。长期的严峻战争将破坏中国经济,使中国来之不易的发展陷入泥沼,并引发大范围的困境和混乱。
这种经济破坏可能会反过来恶化中国的政治动荡,鼓励分裂主义分子。虽然中国的政体和安全力量可能能够承担这种挑战,但是这种局面可能会对其增加压力,削弱其生产能力,并在艰苦的战争过程中削弱中国体制的合法性。相反,不论战争的持续时间和激烈程度如何,美国国内党派之间的分歧可能只是妨碍战争期间的努力,但不会危害社会稳定,更不会威胁国家存亡。不断升级的网络战对双方都有害,可能会加剧中国的经济问题,破坏中国政府控制不稳定人群的能力。
整体来看,国际社会的反应可能也更利于长期高强度战争中的美国:美国东亚盟友的支持可能会破坏中国的军事机会;俄罗斯、印度和北约的影响有限;北约可以中和俄罗斯在欧洲可能带来的威胁。如果日本是潜在争端的一方,并且确定其(美国的军事基地所在的)领土会遭到打击的话,日本可能也会加入战争。随着日本在法律上对使用武力授权的限制愈加放松,及日本军事能力循序渐进的进步,日本2025年加入战争会改变战争的进程和结果。中东的剧烈动荡都有损中美利益。
广泛的观点认为,中美两国一旦爆发战争,后果非常严重,因此两国应该将避免战争爆发作为政策的重点,本文的研究强化了这一看法。因为战争的高成本,预谋战争是不可能的。但是,两国政府需要强大的危机管理机制和加强对军方的非军方控制力量。鉴于尚未发动攻击前被对方攻击将蒙受巨大损失,使双方在爆发敌意之始就互相忍耐,这一点非常关键,也很困难。这要求两国在实际行动中,即使冲突爆发后,也能够合作。因此,在双方产生敌意之时,直到这种敌意引发冲突之后,领导人之间及时及完全的沟通都同等必要。
因为在一场严重冲突中,美国可能无法控制局势、取得胜利,或是避免遭受重大伤亡和损失,所以如果美国不是发动战争的一方,那么他必须执行自动防御和迅速合理的反制措施。这要求最终由总统批准实施军事计划,以提供安全保证,反过来要求军事指挥官向总统提供一系列可选项。
即使提升了“反介入/区域拒止”能力,但中国在剧烈冲突中仍将损失更多,且中国在高科技、快节奏作战中军民协调方面的经验较少。中国的领导人可能收到一些错误的信息,从而误认为现代军事作战的趋势是简短和成功的战争,这是不明智的看法。两国间更可能发生的是一场严峻的、旷日持久的非决定性战争,其对经济、政治和国际社会的影响都可能会利于美国。中国和美国一样,有很多理由阻止自动执行迅速和即时应对措施的军事计划,包括对于政治决策的明确要求。
四种类型的战争及各自可能产生的影响
1.(根据战争强度和战争持续时间),四种不同类型的战争均可产生重要的影响,并同时影响到其他战争的因素。
表1 四种不同类型的战争的国际影响对比

2.网络空间和外太空这些新的战争主要形态具备军事和经济双重属性(如通信功能属性、物流网络功能属性,全球定位功能),也将在军事和经济两方面产生影响。
3.网络战的范围如果超出了军用网络,就有可能从政治层面影响战争,并可能对非参战第三方产生影响,导致经济混乱局势升级。
4.在冲突激烈化、长期化的情况下,国家间敌对、商业秩序遭破坏带来的经济损失会影响作战部队效能,削弱军队补给战时损失的能力。
5.经济上的困境,如消费萎缩、关键产品供给不足,会影响政治上对战争的支持,破坏国家的稳定和团结,进而削弱交战双方持续进行高强度战争的能力和决心。
6.反对战争,声讨交战一方或双方的世界公共舆论对交战双方作战能力和决心的影响微乎其微,至少在短期层面是这样。然而,关键第三方对战争的反映将可能最终通过以下一种或几种方式影响到交战双方:直接参战;提供军事补给;贸易;保障能源通道;在其他地区提供支持,使交战国能够进一步集中兵力(对于美国来说)。
表2综合了在四种冲突模式下(军事、经济、政治、国际)四方面对交战两国的影响。(“军事”层面的统计包括2015年到2025年的情况,以反映出中国反介入和区域封锁武器的进展)“综合”方面集中了四种模式、四种方面的影响,这一结果非常粗略地概括了美中双方的基本情况、各自优劣和战争对双方的影响。
表2 在四种可能的战争形态下,战争对美国、中国的影响,以及战争全面影响的可能性分析


总而言之,美国军事优势的相对下降并不意味着中国能够在美国决心开战的情况下获胜。到2025年,中美两国在军事上可能平分秋色,如果开战,双方大型武器装备、网络设施和航天设施均将蒙受重大损失。但双方相对损失的差距不会太大,不会大到足以让一方被迫退出战争的程度,在这种情况下,战争可能是长期、高强度的。战争的结果可能取决于经济损失、国内政治支持度、国际影响。日本如果参战,可抵消掉美国在军事力量上的相对下降态势,这在长期战争中非常重要。所有这些因素,是非常有利于美国的。
如果从历史的角度分析,中国与美国开战的影响可能比“长期高强度战争”模式所描述的更加严重。在20世纪,两个主要大国的战争可以导致世界大战,第三国的卷入也可能导向这一方向,甚至使情况恶化。我们不能排除这一情况:美中两国的战争可能将其他大国及更多国家卷入。除了日本之外,印度、越南、北约可能会支持美国;俄国、朝鲜可能支持中国。军事冲突可能蔓延至区域以外,战争的目标可能扩张(正如历史上发生的那样),战争的损失可能增加。即使不考虑使用核武器的情况,中国也可能找到其他攻击美国财产的方法。对空间、网络的利用可能受到极大限制。如果战争演变成总体战,大量的损失以及敌意的增加可能导致决策者下令提高动员级别。总而言之,(在实际情况下),战争持续的时间和战争的强度可能超出本文分析结论的极限。如果情况确实如此,战争给中美两国和世界带来的损失和代价就会更加惨痛,对中国来说,即使其能(通过战争)扩张其权力,但其承担的后果也将是更大的损失。
对美国军事建议
中美开战初期,中国是否会在攻击美军方面保持克制,这取决于中国对美国行为的预判。在战争初期,美军不应依赖摧毁中国“反介入/区域拒止”的计划。这种依赖可能会削弱危机的稳定性,迫使中国先发制人,增加从一开始就进行自动和不可避免的激烈冲突的风险。此外,美军不应通过只拥有一个即时常规军事反击计划,从而替总统做出决策,或限制总统的政策选项,也不应在没有准备的情况下采取替代计划。美国军队强调计划长期高强度战争,并且让中国意识到这一重点,这将更利于稳定,而且至少有同样的震慑效果。在中国“反介入/区域拒止”能够用于对付美军之前,如果美军表现出对中国“反介入/区域拒止”能力进行先发制人攻击的倾向,将会增加中国在受到攻击之前使用这一能力的风险。
除了采取措施阻止危机演化成暴力,暴力演化成更严重的冲突,美国应当投资于生存能力更强的武器平台和自身的“反介入/区域拒止”能力(导弹,潜艇,无人机和无人机发射平台,网络和反卫星武器),以减少中国的“反介入/区域拒止”能力的影响。这些能力会削减中国胜利的信心,提高危机的稳定性,在战争关键的初级阶段亦是如此。但是这些能力的发展不会恢复美国的军事主导地位,也不能使美国在重大冲突中控制或免受严重损失。
在牢记与中国可能发生小概率战争的潜在巨大成本的同时,美国应当做一些谨慎的准备:
根据兵棋推演(“Title X”)和共同责任,美军可以采取以下措施:
因为美国采取这些措施可能会被中国理解为敌对行为,因此,美国,包括美军,应当扩大和深化中美两军的理解,采取措施减少误解和误判的风险。
总结
虽然中国在常规反击作战力量方面取得了进步,削弱了美国的军事主导地位,但这也不意味着中国就占有优势或将取得胜利。两国间的战争可能会始于毁灭性的打击;难以控制;持续数年或数月;没有胜利的一方;对两方的军事力量都造成严重破坏。战争持续的时间越长,经济、国内政治和国际影响就越大。虽然这些非军事的因素对中国的影响最大,但是也会严重破坏美国的经济和美国应对全球挑战的能力。美国应当为与中国进行长期激烈的战争做好合理的准备。但是美国也应制定计划限制战争的范围、强度和持续时间;加强非军方控制体系;在和平、危机和战争时期都积极拓展与中国的沟通。
注:西方为兰德公司最新报告《与中国开战:想不敢想之事》的摘译,供读者参考。