中东乱局:油(大国地缘)核(民族冲突)血(宗教冲突)--第一智库
会员登录  免费注册  招聘信息  第一智库微博  安邦咨询  ANBOUND 高格全球文化项目论坛
首页 > 国际恐怖主义袭击 >  中东乱局:油(大国地缘)核(民族冲突)血(宗教冲突)
中东乱局:油(大国地缘)核(民族冲突)血(宗教冲突)
2015年11月17日
来源:财新网2015年11月17日

邵宇

东方证券首席经济学家,复旦大学金融研究院研究员,中国首席经济学家论坛理事,著有《微观金融学及其数学基础》《金融创新与体系设计》等

字体:

中东地区的冲突往往受到宗教和民族的因素影响。在接下来的部分中,我们将尝试打开中东地缘“事故”的黑匣子,研究中东社会政治发展的主要驱动因素,包括民族冲突、民主进程,以及在背后根深蒂固的宗教因素。为了使我们的判断更稳健,并对中东各国中长期的社会发展进行确定性更高的预测,我们从外部力量和内部宗教传统两个方面切入,重点就中东的民主问题进行了分析。埃及和利比亚这样的动荡国家会以什么样的方式稳定下来,中东各国在现代化道路上将选择怎样的治理制度,中东民主将走向何方。这些预测无疑是极富挑战的。

中东的宗教与政治变革

内部封建制度的衰落和外部殖民主义扩张的压力,是伊斯兰教步入近代以后面临的基本形势。在这样的形势发展下,伊斯兰教在中东各国的发展是不平衡的,各国在宗教改革的过程中选取的路径也有很大差别,由于伊斯兰国家悠久的政教合一传统,宗教改革路径的选择深刻地影响着这些国家的政治制度和实际权力结构。伊斯兰教作为全球信众人数名列第二的宗教,对全球社会生活产生了深刻的影响。族教不分的特征使得中东国家之间的冲突本身就包含了难以分离的宗教和民族的因素。

图7-37 全球穆斯林人口密度情况

资料来源:Pew Research Center

伊斯兰教:强烈的摄政性工具

从历史来看,近代以来中东国家都没有出现比较彻底的宗教改革,也未能像欧洲文艺复兴一样在人的解放和价值取向等问题上实现跨跃性的突破,这在很大程度上制约着中东国家的文明演进和现代化进程。中东是伊斯兰教的发源地,中东各国基本上都属于信仰伊斯兰教的国家。人们经常用政教合一、族教混同、两世生活兼重来描述或界定伊斯兰教的本质。

伊斯兰教不仅是一种信仰体系,也是一种带有强烈涉世性或政治参与性的思想体系,它既具有纯洁灵魂的作用,又蕴含着规范社会的双重功能。民众较低的受教育程度意味着对宗教也更为认同,所以伊斯兰教的性质决定了它对中东国家有着长期的根深蒂固的影响。因此,宗教信仰在部分人手中成为了召集群众合力的工具,使用这种工具可以是为了民族独立,也可以是为了实现统治。由于对宗教信仰的利用屡试不爽,所以造成在政治生活中教派和党派难以分离,而民主意识中公民的个体主张也从来没有显现出来。本次民主革命能从年轻人群体中爆发出来,除了人口和民生的因素,年轻人受宗教影响相对较小也是重要原因。

图7-38 2010年中东国家政治选举制度与社会民主化程度

资料来源:The Center for Systemic Peace,横轴代表了一国专制民主化程度,纵轴代表了一国政治选举制度的世俗化及与现代政治制度接轨程度,这里不包括民主和政治比较发达的土耳其

伊斯兰教确实是政治性的宗教,从时间上看,一千多年前穆罕默德利用伊斯兰教创建麦地那国家开始,宗教政治化和政治宗教化就从伊斯兰社会理想的政治文化范式逐渐变成一种客观的理论要求。《古兰经》中反复强调的“服从真主和使者”的重要启示,确立了具有立法性质的,以宗教启示为依据的权威——在政教难以分离的国家中,宗教甚至是政权统治合法性的来源。从历史角度而言,从先知时代开始,这种宗教与政治的高度同构在以穆斯林为多数民族的大部分国家一以贯之,始终不渝。直到现代,虽然在穆斯林社会存在着种种性质不同的政治体制,但伊斯兰无论在哪种类型的体制中都是一个重要因素,它影响着政权的性质和结构,影响着政府政策的实施甚至权力功能的运作。

从民族主义下的宗教路径开始

因为多种因素,中东的宗教与政治改革在各个国家并不是一致的,首先出现分离是在中东部分国家独立初期:这时民族主义的兴起对宗教影响政权的力量有很大的作用,表现在土耳其、埃及和沙特这几个国家上(另外还有苏丹和利比亚,在这里我们只研究影响力较大的国家)。

在近代历史中,特别是奥斯曼帝国后期,中东受到了西方殖民国家的冲击,民族主义应运而生,这种民族主义与宗教信仰适时相结合,受到了各个独立国家的青睐。在这个背景下,伊斯兰社会有两条路:第一是伊斯兰复古主义,意味着回到穆罕默德时代,通过严格的教义来净化社会、纯洁宗教以及消除外来的影响;第二是伊斯兰现代主义,即保留伊斯兰教的核心思想,在政治、法律、经济和教育制度方面进行改革,将伊斯兰教的理念现代化。

选择第一条路的有沙特。19世纪末,阿拉伯半岛仍然处于一盘散沙的分裂状态,内部是游牧民的互相劫掠和互相割据,外部则是英国、法国殖民势力逐步渗透和奥斯曼帝国统治实力的入侵。发展水平与对世界的认知程度注定阿拉伯半岛的人民只有向宗教求助,年轻的伊本·沙特利用了这个机会,他认为只有“通过信奉伊斯兰教和崇拜真主安拉的惟一途径,才能达到民族融合的目的”。此后,通过以“瓦哈比”教义为指导的“伊赫万”运动,实现了阿拉伯半岛的统一,并实现了民族独立,伊本·沙特也同时担任世俗的君主和宗教的领袖“伊玛目”,此后一直由沙特家族的人继承。实际上,“瓦哈比”教派运动就是借助宗教的力量集合大众反抗外部势力的压迫的一个过程,政教合一的统治由此开始。

选择第二条路的是土耳其和埃及。这两个国家在民族主义觉醒之前就已经与欧洲国家有了充分接触,各项西化改革在19世纪中期就有开始,埃及的穆罕默德·阿里与奥斯曼帝国的马哈茂德从建立现代化的军队出发,逐步开始现代化。这批接受过现代教育的军官具有强烈西方化和世俗倾向,也正是这些人引领土耳其和埃及的民族主义运动走向了世俗化,如土耳其“青年奥斯曼党”的政变形成了《米德哈特宪法》,此后青年土耳其党的成立更是标志着“对伊斯兰现代主义的认同向世俗的民族主义认同的转变”,也为建立起世俗的土耳其民族国家打下基础。同样,以奥拉比为首的埃及军官们在反英起义的同时,也提出建立议会等宪政改革的要求,此后的埃及祖国党与新祖国党接过旗帜,继续埃及独立斗争和宪政改革。

之所以出现走不同的两条路,主要在于几个国家所处的背景不同。沙特是经济和政治分散状态,意味着民族主义需要由宗教来唤醒和集合力量,首先要宗教唤醒大众的参与意识,然后再是民族主义运动;而埃及和土耳其本身有着统一的中央集权,民族主义运动的目的是通过改革壮大自身,以此来反抗外部势力,这种现代大众政治型路径需要的是世俗主义色彩浓厚的现代理念——国家、法制、平等自由等。

宗教改革中的政治变革

从独立到现在,放眼于所有中东国家,现代中东政治形态的进化可以描述为两个方面相互作用的过程:一方面是与现代化和发展有关的各种问题,另一方面是伊斯兰历史遗产。社会的现代化和社会动员对传统的权威与政治加以侵蚀,而传统的历史遗产又表现出极强的约束与归复能力,这两方面相互作用的进程和结果引起了传统政治结构的变化,导致了中东政治变革中世俗民主与伊斯兰主义相互作用的趋势。

具体来说,这种变革的形式大约有三种:第一种是社会政治结构处于现代化的进程中。但上述两个变量相互作用的结果是伊斯兰历史遗产在政治文化上占据上风。这种形式可称为“现代化进程中的君主专制”,沙特阿拉伯、海湾诸国、约旦和摩洛哥均属此类。

第二种是随着社会经济现代化的进展,政治走上了世俗民族主义道路。这些国家有土耳其、埃及、伊拉克、也门、利比亚、阿富汗。还有一些国家如叙利亚、黎巴撤、阿尔及利亚、突尼斯和苏丹由于“历史时代”的原因直接从西方殖民主义国家和委任统治国手中赢得独立而成为新生共和国,并最终走上了世俗民主主义道路。然而,在这些国家政治中,随着当代的伊斯兰复兴并受其影响,出现了普遍的回复传统的倾向,政治上表现为“军队——世俗官僚——宗教专家”为铁三角的政权形式。

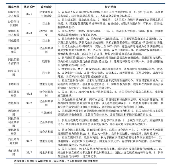
表7-7 中东主要国家的政治制度与权力结构

资料来源:世界银行WDI数据库,Wiki百科,个人根据网络资料收集整理

第三种就是“伊斯兰革命”型。在伊朗,霍梅尼通过“伊斯兰革命”推翻了巴列维王朝的君主专制,建立了伊斯兰共和国,就是这一类型的典型代表。因此,伴随中东政治发展的一直是传统与现代化相互作用的两个变量。伊斯兰历史遗产常常表现出强大的“认同功能”与“合法性功能”。下面就举三个范例来说明这三种路径最后达到相对稳态后的政教特征。

沙特:宗教精神塑造的政治体制——伊斯兰教的宗教精神和传统价值与君主专制有着深层的同构关系,他们相互作用形成了以“家长——宗教领袖”为标准的官僚制度,以“家庭——社会”为纽带的社会结构,以宗教伦理精神为核心的社会关系,以宗教价值认同为中心的家族主义和集体观念。进而,“道德化”和“政治化”的宗教价值与君主专制结为一体形成一种稳定的社会政治秩序。在这一方面,沙特阿拉伯是非常典型的代表。

在沙特阿拉伯,因为传统的社会生产方式一直未发生根本性或结构性的变革,因此植根于家长传统、沙漠政治文化、宗教意识和部落价值的正统宗教意识形态仍然有效地维系着沙特阿拉伯的社会秩序,使其社会秩序长期保持着稳定。而从发展的意义上看,社会生产力的不断发展和变革,在沙特阿拉伯存在着全面拓新社会生产方式的历史机缘,因此社会在文化价值方面也会有新的体认取向;另一方面,发展本身既是对现代西方文化的反应,也是对自身传统的反应。传统本身是变化的、发展的,而不是停滞的。

伊朗:伊斯兰意识形态至上的政治体制——伊朗的神权政治是指宗教与国家政权的高度结合与同构:一方而是伊斯兰成为控摄国家政治和社会生活的意识形态;另一方面是政治行为和社会行为的全面宗教化。伊斯兰革命胜利后,伊朗由一个君主专制国家转变为伊斯兰共和国。1979午8月举行公民选举,成立宗教专家委员会,制定了宪法草案。1979年11月通过了伊朗伊斯兰共和国宪法,最终以法律形式确立了神职人员在国家政治中的核心地位,标志着神权政治已经制度化。

霍梅尼的“伊斯兰意识形态”或称“革命的传统主义”在伊朗已经全面制度化了。一切民族主义或世俗主义都在伊斯兰主义的“神圣统治”下都丧失了存在的合法性和社会条件。教法学家不仅是真主的象征,而且是政治权力的象征,操纵着国家的实权,而议会、内阁、总统、总理等职位不过是现代政治形式的一种象征而已。日前在伊朗虽然存在所谓“政治上的温和派”,他们在政治上主张“低烈度的伊斯兰化”的专家治国论,但是,他们的思想基础仍然是伊斯兰传统主义,他们所主张的专家治国论也是有条件的,那就是—切不能违反伊斯兰原则。

埃及:走向现代政治进程——1954年以后,纳赛尔政权政治发展的轨迹愈益明晰,坚持现代理性主义和民族主义,主张“社会主义”道路。认为伊斯兰应该与政治“脱钩”,回到它原来的宗教领域,个人集权型的统治风格逐渐呈现出来。此外,纳赛尔坚信“军人精英”的力量,他认为“军人精英”是埃及职业阶层、知识分子、技术专家等中产阶级的“集中代表”。

20世纪70年代的伊斯兰文化复兴情绪导致重新发现伊斯兰认同,寻找伊斯兰“价值可靠性”的暴力加激情的方式在伊斯兰世界再度洋溢。在埃及,它强烈地冲击着萨达特政府的政治发展进程。

穆巴拉克政府经济上采取“混合模式”,继续奉行对外开放、特别是向西方开放的政策,进一步修补萨达特的“自由开放经济”政策的缺陷。在继续鼓励私营经济的同时,穆巴拉克政府加强了国营经济实力,试图改变“消费型”经济结构,转向“生产型”经济模式,对外国资本和私人资本加强国家管制,加强农业投资比重和财政金融管理。政府“有限制地”接受穆斯林兄弟会“合法参政”,对伊斯兰极端势力依然采取严厉打击的态度。

民主化实践:世俗民主与伊斯兰主义

在分析了伊斯兰教及其改革和中东各国选取的政教路线以后,本小节将围绕这次中东政治风波的主题,更详细地分析中东国家的民主化实践。二战以后,特别是冷战结束以来,与全球民主化浪潮高涨的趋势不同,中东和北非这个区域无论政治生态如何进化,其民主化的进展一直是迟缓而滞后的。民主化与伊斯兰主义两种不同的倾向相互交织,并行相伴,凸显了中东国家民主化道路的独特性与复杂性。前苏联解体以后,全球治理模式发展的大趋势是独裁政权逐步转向民主,而在中东和北非区域这个子集中,民主的进程始终非常缓慢,宗教的壁垒、阿拉伯文化和穆斯林的特性严重制约了民主进程。在过去20年中,大中东区域的部分国家实现了政教分离,从独裁走向了世俗;但是,他们当中几乎没有任何一个阿拉伯国家能够实现西方标准的民主。西方学界甚至还产生了“中东民主例外论”的观点。

在民主发展水平上,中东国家形成了世俗化民主、权威政权主导下的有限民主和伊斯兰民主三种类型,按照西方的标准,这三种类型的民主化程度是依次递减的。但无论在哪个国家中,军队干政、宗教势力一直在国家政治生活中起着举足轻重的作用。美国的“大中东民主改造计划”为中东的民主进程施加了很大的外力,但事实上,中东国家对待民主化的态度是既迎合而又抵制的。原因很简单,中东的这些独裁和世俗权威政权的主体不会主动去发动一场自上而下的改革,因为这会影响到他们的既得利益,甚至导致政治风险。他们的策略在于借助美国的推动,在不触动垄断政权利益的格局下,通过形式上的民主程序来增强政权的合法性和正当性。

图7-39 全球主要国家治理结构变迁(个)

数据来源:The Center for Systemic Peace,阴影部分表示“东欧剧变”和“大中东民主改造计划”实施

图7-40 中东和北非国家的治理结构特征(个)

数据来源:The Center for Systemic Peace,阴影部分表示“东欧剧变”和“大中东民主改造计划”实施

在政权产生的方式这一中东民主化中的根本问题方面,目前仍没有实质性突破。一方面,家族统治、世袭制、集权与独裁等现象在中东伊斯兰国家仍比较普遍,其中以血缘、地缘关系为基础的权威主义政权仍占相当大的比重,政权更替具有明显的家族制或世袭制特点。几乎没有中东国家实行宪政:许多国家颁布了宪法,但仅有立宪之名,缺乏行宪之实,缺少权利制约机制,例如埃及就规定“总统可以连选连任”,从而使总统成为事实上的终身制。另一方面, 民主缺失严重,例如,阿拉伯文化和伊斯兰教教义的影响下,许多国家存在着突出的限制或损害公民自由权利的问题,正常有效的政治参与渠道十分有限。

伊斯兰教政党化也是近代十分值得关注的现象,这不仅可能是伊斯兰复兴在未来的表现,也是伊斯兰政治参与的新形式。从历史发展的方向看,宗教与政治的分离是大趋势,全球化的时代和理性化的杜会绝不容非理性的宗教占据政治统治地位。其次,伊斯兰政党虽然有其社会改革的合理内容,但从根本上看,他们是想以伊斯兰原则重建社会与国家政治,与激进的伊斯兰组织并没有太多区别,所不同的是他们采取了合法方式来实现其目的。

这种伊斯兰教政党化的趋势加剧了中东民主化进程的复杂性。当中东国家逐步放松政治管制,加快政治开放步伐时,伴随而来的却是反独裁的(实际上自己也是某种意义上的独裁)伊斯兰原教旨主义(原教旨主义是指这样一种宗教现象:当感到传统的、被人们理所当然地接受了的最高权威受到挑战时,对这种挑战毫不妥协,仍反复重申原信仰的权威性,对挑战和妥协予以坚决回击,一旦有必要,甚至用政治和军事手段进一步表明其态度。所以,原教旨主义有极强的保守性、对抗性、排他性及战斗性。而伊斯兰原教旨主义是阿拉伯国家受到西方政治文化的冲击、殖民侵略及本国不成功世俗化的影响下而产生的一种回归伊斯兰的潮流。它认为伊斯兰世界面临的危机是因为没有严格遵守伊斯兰教所致,强调正本清源、返朴归真、净化信仰和消除腐败,依据《古兰经》和《圣训》来理解伊斯兰,主张建立政教合一的伊斯兰国家,通过实行“沙里亚法”来贯彻真主的意志。也有观点认为目前所有主张政教合一的穆斯林都是“伊斯兰原教旨主义者”。)势力在政治上的崛起,即奉行原教旨主义的政党在政治地位甚至是实际权力和号召力的上升。在对外关系上,伊斯兰原教旨主义具有强烈的反西方色彩,包括抵制和反对西方的意识形态、发展道路,坚决抗击西方的干预和威胁。这种宗教思想被认为是最容易派生恐怖主义的,也是美国等西方国家极力打击与压制的对象。

在外力、宗教、社会发展各种因素的综合作用下,在中东地区出现了民主化进程与伊斯兰主义运动之间的交替现象,民主化过程为伊斯兰主义传统势力抬头提供了机会。伊斯兰主义者利用选举等合法途径,聚合力量,施展影响,成为现有政权的最大反对派,利用政治进程攫取政权,对世俗政权和世俗精英构成了挑战,对民主化本身也形成了挑战。这迫使中东国家不得不运用各种手段予以应对,也使得他们的政治开放变得格外谨慎,甚至放慢了节奏。1979年爆发的伊朗伊斯兰革命就是伊斯兰主义运动最高峰的表现,这不仅让美国失去了中东重要的盟友之一,也让其彻底改变了对中东的外交政策,走向现实主义路线。

伊斯兰主义者成分复杂,他们对待民主的态度也大相径庭。伊斯兰主义激进势力属于少数派,他们反对民主,其中的极端势力还常制造反政府暴力事件,破坏社会秩序。相反,伊斯兰主义温和派试图通过渐进方式在现有制度框架下进行社会改造活动。但是无论温和派还是激进派,伊斯兰主义者追求建立政教合一体制、实施伊斯兰教法的目标及其基本政治理念并没有发生改变。由民族主义(伊斯兰原教旨主义)所提供的意识形态和社会策略,在许多方面和中东地区的实际与传统符合,在一些疆界未定而民族认同仍然摇荡不已的国家中,这些主义比西方的政治主张更能使人们了解和接受,同样的,激进而专制的意识形态在阿拉伯世界也比自由思潮和主张自由意志的想法有着更强的魅力。显然,在中东民主化过程中,世俗民主化与伊斯兰主义两种力量的较量与交替将是一个漫长的过程,根据2008年的一份调查,中东国家在世俗民主和伊斯兰民主之间并没有明显的偏好。

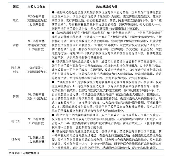
表7-8 中东主要国家的宗教结构与政治反对派

外部催化:美国的“大中东民主改造计划”

除了内部路径选择外,外部力量,特别是美国的力量,也是中东政教改革和民主化进程中的重要力量。但是,美国从自身利益出发对中东民主化进程采取双重标准,也为中东地区真正的民主实践运动带来消极后果。美国在中东民主问题上的两面性是:一方面借推行民主打击独裁政权,以经济制裁、军事干预等措施打击抗美国家;另一方面,又公开维护盛产石油的海湾君主制国家,对其政教合一、家族及世袭制的反民主政权保持沉默,实则在为其在中东利益服务。

2001年,“9.11”事件的冲击让美国对其在中东利益的重要性进行了调整。安全利益成为了美国的首要战略利益。其次是能源利益,这是美国在中东的重要战略利益,虽然美国在1973年石油危机以后就广拓其他非中东油源,并通过战略库存策略来建立缓冲带,但中东惊人的石油资源禀赋仍然使之成为美国能源安全战略的核心。最后是地缘利益,这个利益在冷战期间是美国在中东的首要利益,东欧巨变后该利益的重要性虽然相对下降,但其作为重要的静态因素,仍然是美国全球战略形成的根本依据。以上三个方面的利益是相互联系的,三者都是美国制定中东相关策略的重要依据。

受到恐怖主义的重大打击后,小布什主导的单边主义大行其道:美国对中东同时进行“硬”改造和“软”塑造。前者是指在中亚和中东地区的阿富汗和伊拉克发动反恐战争,强行更换对美国国家安全和利益产生威胁的政权实体。后者是指美国提出了“大中东民主改造计划”,要用自己的世界观改造和重塑伊斯兰世界。在该计划的强大压力下,中东国家开始探索自身的民主之路。

但是,中东国家复杂的现实决定了,无论是从内部培育、从外部移植还是两者结合,中东的民主化进程都将不可避免地成为一个漫长而艰苦的过程。宗教上,伊斯兰教政教合一的传统和即使经过了改革后仍然根深蒂固的民族主义主张,导致了外部移植的民主受到抵制;西方民主的一些要求与伊斯兰教的教义是相左的,这导致了内部培育的民主受到相对缓慢的宗教改革进程的制约。

内部培育民主:埃及

即使是埃及这种现代政治进程最快的中东国家,也不能适应西方的民主。由于较高的人口总量与密度,埃及一直是阿拉伯世界的核心,也成为了美国力促中东民主的典型。2005年9月7日,埃及举行了总统选举,这是埃及自纳塞尔革命以来首次以直接投票这种典型的西方民主方式在多名候选人中确定最高领导人。

但是,由于民族民主党占绝对优势,因此该选举毫无悬念地以穆巴拉克第五次连任结束。在埃及的权利机构中,总统及其领导下的民族民主党居于中心地位。埃及政治格局的突出特点是总统地位高、权力大,议会相对比较弱小,而反对党则日益被边缘化。过去三十多年来,埃及的开放程度逐步加快,民主化进程也有一定发展,但是,埃及的民主化总是被局限在总统(穆巴拉克)主导的轨迹之上,民主实践从来都没有触及不同政党之间的更迭,也没有形成对权力的有效监督。

民主在实践中就是一场温和的内战。为了发挥出效力,它必须受到法规的限制并建立在相关准则的基础上。后者包括言论自由和承认反对派的合法性。但是,埃及最大的反对势力“穆斯林兄弟会”由于鼓吹暴力,一度在20世纪50年代被埃及政府取缔,美国则一直将其视为极端组织,但是在宗教认同的感召下,穆斯林兄弟会的力量逐渐强大。2011年2月份,在国内持续二十多天的反政府动乱的影响下,穆巴拉克下台后,为了使埃及的过渡政府和国内局势维持在西方利益集团的可控范围之内,临时军政府这样的强势管理机构上台了。美国一手培育的温和派亲美政权分崩离析,“大中东民主计划”失败了。

外部移植民主:伊拉克

除了埃及这样主要依靠内部培养的民主制度失败以外,美国对于伊拉克的外部民主改造则是其另一个失败案例。以控制大规模杀伤性武器为借口,美国在2003年发动伊拉克战争的直接目的是推翻萨达姆政权,并把伊拉克打造成中东的“民主样板”。

美国取得伊拉克的控制权后,在伊拉克推行的民主制度是“比例代表制”,其特征是小党林立,不同党派代表社会各个层面的利益。但是,伊拉克众多世俗政党背后主要是以宗教利益为分界的,宗教力量对社会行为的影响要比世俗力量强大得多。具体来说,控制伊拉克政坛是什叶派、逊尼派和库尔德人这三大联盟:他们都是以宗教立场来划分的,伊拉克政坛实际上成了他们继续民族斗争、教派斗争的场所,这是与西方民主政治的本质冲突的。利益诉求的冲突和教义分歧,以及权利分配上的矛盾,导致伊拉克争执不断、恐怖袭击此起彼伏、各种民族教派冲突愈演愈烈,“民主样板”最终成了反面教材。

2004年3月,阿拉伯国家就民主化改革问题发表了《亚历山大声明》,其本质就是“阿拉伯版本”的民主改造计划:无非都是要扩大政治参与的范围,解决就业问题,提高教育水平,提升妇女的地位等等。但其不同在于,中东阿拉伯国家虽然坚持进行民主改革的态度,但是坚决反对外力强加的改革。中东国家和美国在民主改革上的分歧主要是改革主体和改革方式以及改革速度:中东国家坚持自主改革、渐进改革,而美国则坚持外力介入、彻底改革。这些分歧的背后是中东国家和美国对于国家利益和改革诉求方面的要求不同。美国的目标函数的主要变量是自己在中东的经济利益(石油)、地缘利益(战略布局)和安全利益(反恐);而阿拉伯国家则主要强调宗教认同、政权稳定和民族利益至上。

总之,民主化的成功需要一定的经济基础、政治基础和社会基础,绝大多数中东国家目前都不同时具备这些条件。美国对于大中东地区的民主化改造一方面过于强调自己的标准,即所谓普世价值;一方面推行过快,没有考虑到这些国家的实际情况。但是,穆斯林民族、伊斯兰文化和阿拉伯国家的世界观、价值观以及国家治理制度与美国主张的西方民主有不少冲突的地方;内外力量对改革在一过程的利益侧重完全不同。并不是说西方民主在中东这样的社会生态下不适用,而在于这种民主的培植必须与宗教改革,经济发展同步进行,并且依赖于稳定的社会环境,这本来就是一个循序渐进的漫长过程。

新血:茉莉花革命以后

中东国家大多因为历史路径形成独裁(君主国和军政国),民主进展有限,在危机第二波中,独裁政权的承诺或者说社会契约遭到根本性的破坏,因此激发了以民主求民生的大规模群众运动。这次中东地缘政治问题更多地表现为各国内部群体在国内反对势力的煽动或带领下对当权者的反抗,对利益的诉求,并最终落到对民主的呼唤,即从民生到民主的自然递进过程。然而,各中东国家政权在这波民主浪潮下的抗冲击力是不一样的,我们认为,这种政权稳定性的差异是不同的政治结构、反对派势力、宗教力量和社会分配共同作用的结果。但中东民众自发的民主进程在外力干涉下,在缺乏足够成功路径和先例以及充分的备选方案之前,引发的更可能是内战和极端派别上位。而长期来看,这些差异都是中东各国宗教改革以及政治制度进化路径选择的差异导致的。

这是2011年中给出的判断,然后就是一系列内战引发的难民问题,波及黎巴嫩、约旦和土耳其,然后难民自然进入到欧洲,推动欧洲的进一步穆斯林化,而其中长期生活在绝望之中的极端圣战者发动恐怖袭击。而西方的报复可能会引发新一轮的十字军东征,更多的地面战争和更为复杂危险的情况。

评论 Comments
我们尊重每位用户发言的权利,我们鼓励思想交锋,您的评论是最重要的内容,但请注意语言文明。
评论允许:字;已输入:字;剩余:
用户名:密码:
友情链接
特约链接
凡本网站转载的文章,均由原载媒体审核后发表,仅反映原作者自己的观点,不代表“第一智库”网站的观点。
About US - 公司简介 - 联系方式 - 招聘信息 - 网站地图
中国-东盟基金·安邦合作项目 中信信睿·安邦合作项目
(安邦集团)北京安邦世纪国际咨询有限公司版权所有 | Copyright © 1993-2013 Anbound
法律顾问:君合律师事务所 | 京ICP备11036713号-1 | 增值电信业务经营许可证 京ICP证110923号 | 营业执照